欢迎访问PA视讯平台!
集团首页 加入收藏
当前位置: 首页   >   通知公告   >   正文

喜报丨PA视讯平台学子在第十一届海峡两岸暨港澳老员工职业技能大赛中再创佳绩!

作者:    来源:PA视讯平台    发布时间: 2025-03-29

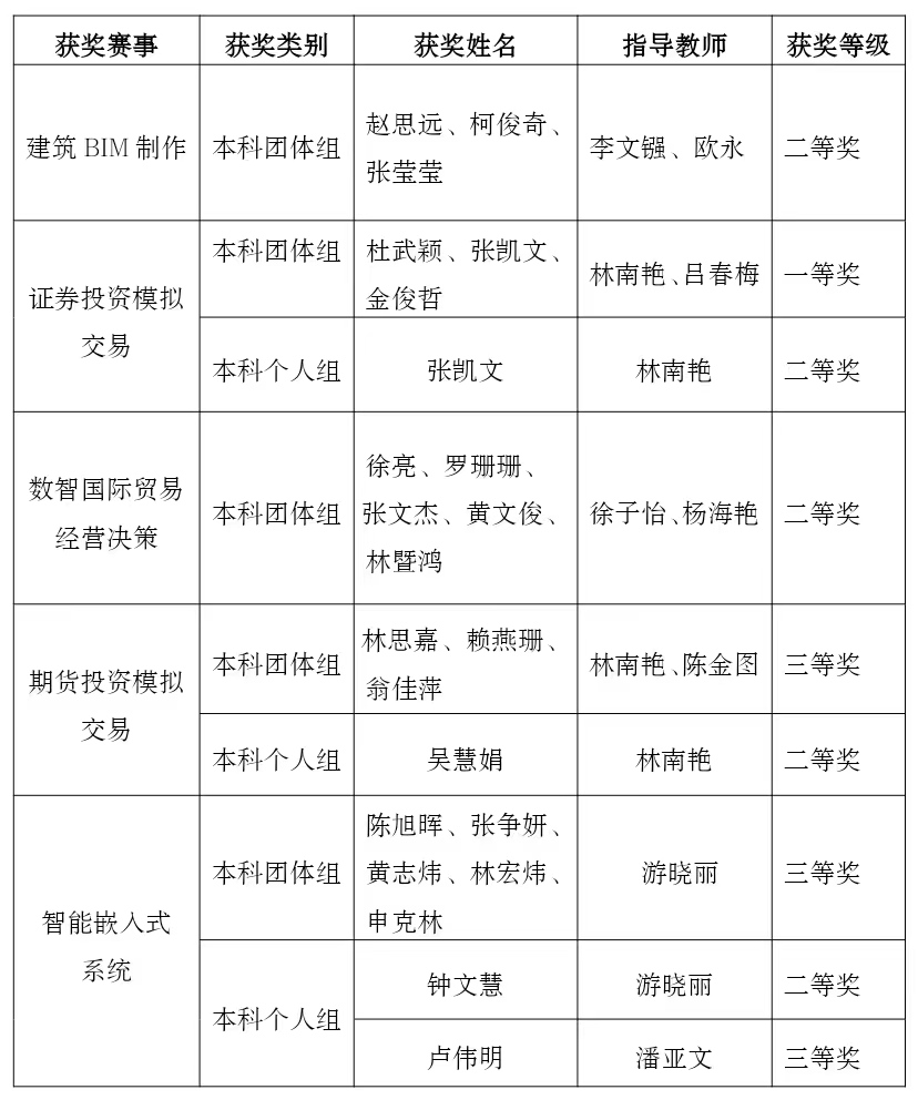
近日,福建省教育厅发布《关于公布第十一届海峡两岸暨港澳老员工职业技能(能力)大赛及创新创业成果展获奖名单的通知》。PA视讯平台学子共斩获9个奖项,其中一等奖1项、二等奖5项、三等奖3项,获奖情况如下:

据悉,本届赛事涵盖多个领域,共设置了 8 个专业大类、57 个赛项,吸引了众多两岸暨港澳员工参与。自赛事启动以来,公司高度重视,为参赛团队提供全方位支持,公司将以此次大赛为契机,通过以赛促教、以赛促学、以赛促建、以赛促改,不断提升员工的专业技能和综合素质,为社会培养更多高素质、复合型的专业人才。


地址:泉州市南安市康美镇康元路8号 闽ICP备05020843号

Copyright © PA视讯平台(中国区)官方网站-Made in Playace 版权所有 All Right Reserver